NUEVO profesor de AI & SYSTEMS + Senior Engineer para San Francisco


Ser Senior Engineer & Architect en una compañía de San Francisco 🇺🇸

Y nuestro NUEVO Profesor de A.I. + SYSTEMS en DevAccelerator™ 👨‍🏫

Hola, fellow dev 👋

Uno de los puntos fuertes de nuestra comunidad es...

La enorme cantidad de profesionales con experiencia Internacional con la que contamos aquí.

Tanto es así, que algunos de ellos no sólo cuentan con la misma...

Si no que llevan más de una década trabajando para compañías extranjeras.

Pues bien...

Ese es el caso de Rafa.

Un caso que te va a interesar muchísimo, y que hoy quiero exponer contigo. 💪

Rafa es una persona con una trayectoria profesional excepcional...

NO realizó estudios de Informática en la Universidad (su formación universitaria fue en negocios y Marketing)

✅ Original de Perú, comenzó a trabajar como Frontend Developer de forma autodidacta, haciendo webs con HTML y Javascript

✅ Consiguió acceder al Sector Tech a través de una Software Factory... para terminar formando parte de una Compañía de San Francisco, EEUU 🇺🇸, donde lleva trabajando más de 7 años.

Un ejemplo CLARO de consistencia, trabajo duro... y mentalidad a largo plazo.

Pero es que además...

Dentro de nuestra comunidad en DevAccelerator™, Rafa ha sido una persona tremendamente participativa y comprometida.

Desde que se unió a nosotros, Rafa ha participado en múltiples iniciativas:

Su Victoria en #TheStartupExperience™

Formando un equipazo junto a Alejandro (nuestro MVP en el último trimestre del 2025) y Diego Santiago (Lead Engineer con amplia experiencia con base en Chile)...

Rafa ganó la primera edición de nuestra iniciativa de construcción de proyectos en equipo con IA.

Juntos desarrollaron un plugin de LinkedIn con Inteligencia Artificial integrada, LinkWrite.

Dicha aplicación contaba además con una extensión de Google Chrome, lo que facilitaba su utilización enormemente...

Sin duda, un PRODUCTAZO con poca fricción y facilidad de uso, reflejando a la perfección la atención al detalle y la atención al User Experience que los 3 Ingenieros mostraron.

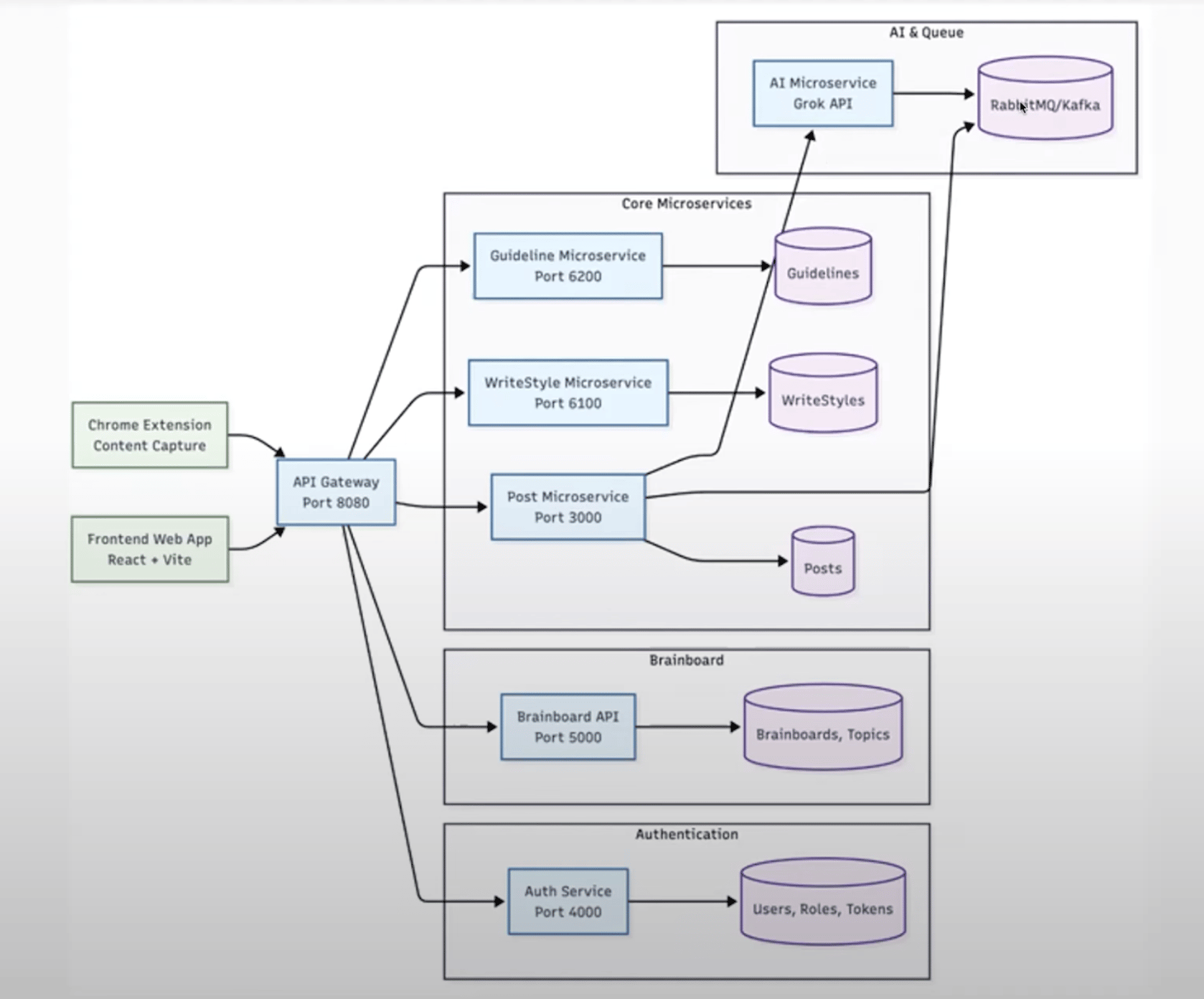
Construyeron dicha aplicación utilizando Express, Node.js + una integración con GroqAI.

Esta fue la arquitectura final (orientada a escalabilidad futura):

Todo ello les permitió ganar la iniciativa por Mayoría, y llevarse el trofeo 🏆 de equipo ganador:

Se les recompensó con una tarjeta regalo de Amazon, así como un pequeño detalle personal que les envié por correo postal ☺️

Ademas de dicha iniciativa, recientemente Rafa me destacó...

El Poder de la Comunidad

En una conversación reciente, compartió conmigo la enorme motivación que ha obtenido desde que forma parte de DevAccelerator™...

El cambio de actividad en Github... refleja a la perfección ese boost de motivación, algo que me hace tremendamente feliz observar 🤩 (Fíjate que Rafa se incorporó a nuestra comunidad el pasado mes de Junio).

Empezar en YouTube

De hecho, uno de los proyectos que está llevando a cabo este año es hacer crecer su Canal de YouTube sobre Systems Design (canal al que te recomiendo ENCARECIDAMENTE que te suscribas!):

Su proactividad, capacidad técnica y conocimientos me han demostrado lo siguiente...

Quiero a personas como él en mi equipo.

Y es que algo que defiendo una y otra vez es que en DevAccelerator™, GANAMOS JUNTOS...

Así que a partir de ahora...

Él será nuestro NUEVO profesor de AI + SYSTEMS DESIGN:

Desde aquí quiero dar públicamente las GRACIAS a Rafa por su buena disposición y colaboración, y felicitarle por incorporarse a nuestro equipo.

Así que si quieres conocer su trayectoria completa...

Y sobre todo, cómo ha sido su paso completo por el programa hasta ahora...

Puedes ver nuestra charla completa aquí

P.D.: y si tu también quieres aumentar tu valor como Developer en entornos internacionales...

Escríbeme el código "66" por Instagram, y te paso los detalles 🚀

-Patri

DevAccelerator™ Insights

Recibe mis píldoras diarias sobre tendencias de contratación Tech en el mercado laboral internacional, tips sobre procesos de selección, y mucho más!

Read more from DevAccelerator™ Insights

Feliz Lunes, fellow dev. 👋 La semana pasada compartía contigo... ...cómo AristiDevs (Creador de Contenido, GitHub Star y Senior Android Engineer) había impartido con nosotros una Masterclass de Mobile Engineering en directo. Pues bien... Tras años evaluando el Mercado Tech de Contratación de Software Engineers, he sacado muchas conclusiones relacionadas con... ✅ Tendencias de contratación Mobile ✅ Rangos Salariales Mobile ✅ Frameworks con más demanda ...y un largo etcétera. Si te interesa...

Feliz Viernes, fellow dev 👋 El email de hoy será breve... Sólo quiero ponerte al día de lo que ha ocurrido esta semana. Por si no lo conocías... Como parte de DevAccelerator™, una de nuestras iniciativas estrella implica... ...construir Productos Software en Equipo. Bautizada como #TheStartupExperience™, esta es la iniciativa favorita de nuestros Members. ¿El motivo? Les permite lo siguiente: Trabajar en equipo Construir productos software en un sector particular, y resolviendo un problema...

Feliz martes, Fellow Dev 👋 Ayer compartí contigo uno de nuestros mejores casos de éxito... La oferta Senior Backend que Sebastián ha conseguido en una empresa de Producto. Y es por ello que hoy te lanzo una pregunta... ¿Tu también has notado que los Backend Engineers están cobrando más que los Frontend? Lo cierto es que no, no es una percepción. Es una tendencia clara en múltiples compañías, tanto startups como Big Tech. Y la diferencia puede ser de más de 20K-40K al año. Hoy quiero que...